务实求真 合作共赢
公司简介
企业文化
竞争优势
企业荣誉
资质认证
联系我们
综 合 类
财 会 类
税 务 类
管 理 类
教 考 类
典型客户
合作案例
客服中心
常见问题
人才招聘
项目合作
产品中心
PRODUCTS
综 合 类
财 会 类
会计模拟
基础会计
出纳实务
会计分岗位竞赛
成本会计
小企业会计
财务分析
企业财务会计
审计实务
会计沙盘
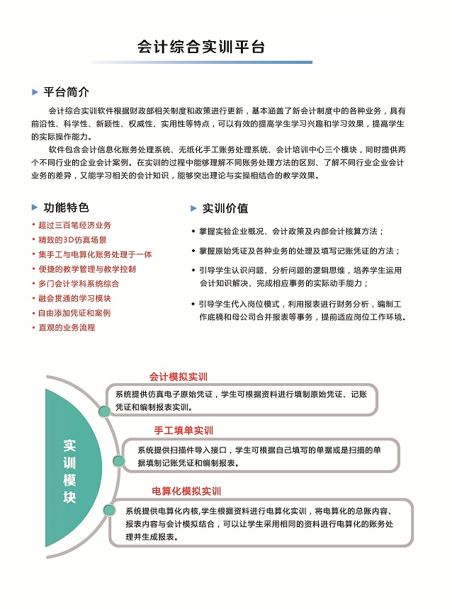
会计综合实训
财务综合情境
工商业务模拟实训
基础会计岗位模...
单证模拟
合并报表
会计电算化
现金流量表
报表编制
行业会计
财务管理
管理会计
税 务 类
管 理 类
教 考 类
地址:广州市海珠区建基路66号广东外贸广场24楼
EMAIL:first@fstgs.com
CONTACT US
020-84032866
首页
产品中心
财会类
会计综合实训
售前服务
售后服务